学科动态

我校在第10届全国高校安全科学与工程大学生实践与创新作品大赛中取得佳绩

2024年08月28日 13:32 张强 点击:[]

  2024年8月18日,由公共安全科学技术学会和教育部安全科学与工程类专业教学指导委员会等联合主办的第10届全国高校安全科学与工程大学生实践与创新作品大赛在大连理工大学举行了决赛,我校太阳澳门集团教师张强教授带队参赛,并获佳绩。

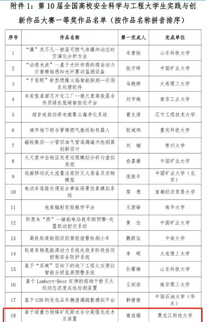
   本届赛事组委会共收到来自80所高校的358件作品,我校代表队与来自中国矿业大学、中国矿业大学(北京)、北京理工大学、中南大学、大连理工大学、北京航空航天大学等80所高校参赛团队进行角逐。经过PPT汇报、现场展示答辩和专家委员会评审等竞赛环节,我校8项参赛作品中,获一等奖1项,三等奖2项,张强老师获评“优秀指导教师”,我校荣获“优秀组织奖”。一等奖作品为太阳澳门集团张强教授指导,安全21级本科生谢启瑞、寇帅帅、翟士博、耿艳杰、张涵哲设计的《基于超重力场煤矿瓦斯水合分离强化技术及装置》。

  该赛事是目前国内高校安全工程专业领域影响最为广泛、评价最高的国家级比赛,旨在引导、激励安全工程专业学生的创新精神、探索意识和实践能力。我校太阳澳门集团在安全科学与工程学科竞赛中经过多年培育,已经逐步形成良好的竞赛机制,在该项赛事上连续三年荣获全国一等奖,取得了丰硕的成果。本次获奖将进一步增强专业自信,激励更多学生积极参与安全科学与工程领域的创新研究和实践,为提升我校安全工程专业影响力作出积极贡献。

上一条:我校教师赴美国参加第七届矿山安全科学与工程国际会议
下一条:中国矿业大学杨威教授应邀到我校作学术报告